A year ago, the FTC hosted a workshop titled "Follow the Lead" focused entirely on the lead generation industry. The FTC recently released a summary and staff perspective of what they learned during the workshop as well as their expectations of businesses that participate in the lead industry and the lead generation process. This summary covers the basic mechanics of the lead generation and lead selling process and even touches on the benefits of lead generation as presented in the workshop. However, much of the summary focuses on the undesired consequences of the lead generation process and concerns for the consumers. This summary shows a clear focus that the FTC is placing on specific elements of the lead industry and, because of this, we decided to put together the most important take-aways that lead generators need to be cognizant of.

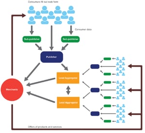
Image courtesy of "Follow the Lead" Workshop Staff Perspective
Payday Is In The Crosshairs
Payday lending has been on the hot seat in recent months due to the high-risk, high-interest lending structure that can leave borrowers in massive debt. In its "Follow the Lead" summary, the FTC made it very clear that payday lead generators are in the spotlight as much as the lenders themselves. In the short-term, payday lead generators need to ensure that they are protecting all sensitive information submitted by the lead and under no circumstances selling aged or 'remnant' payday leads unlawfully. In the long-term, payday lead generators need to ensure complete FTC compliance to avoid legal action and should prepare for further regulation in the near future.
Zero Tolerance For Deceptive Marketing
This workshop summary also demonstrated the FTC's knowledge of several deceptive marketing practices that occur within the lead generation industry. The FTC understands that a lead can exchange hands many times between the generation process and the final distribution and sale and believes every hand in the process needs to ensure that the consumer is not being deceived by the marketing offer and the actual product or service. It's pretty simple, do what you say and say what you do, no exceptions.
Onerous For Protecting The Consumer Is On The Buyers and Sellers
The FTC also explained that both lead buyers and lead sellers are completely responsible for protecting the consumer, even to the extent of monitoring each other. In the summary, the staff writers explain, "[Lead buyers] who choose to ignore warning signs and look the other way may be at risk of violating the law themselves." If your lead seller is unlawfully acquiring its leads, you could be at legal risk as well. On the lead seller side, the writers urge lead generators to vet potential buyers for previous FTC violations. The writers continue, "Ignoring warning signs that third parties are violating the law and pleading ignorance will not shield from FTC actions."
Not Afraid To Take Legal Action
A recurring theme in this workshop summary was the explicit references to specific legal actions taken by the FTC against violating lead generators and lead buyers. The FTC made it clear that utilizing lead generation best practices and avoiding any illegal or deceptive practices isn't a suggestion. If you do not remain FTC compliant, the FTC won't hesitate to take legal action.
Some lead generators have been trying to stay ahead of FTC regulations for years, often favoring the chance to make a quick buck over the best interest of the lead. Because of this and the continued growth of the lead generation industry, the FTC is making a concerted effort to keep up with the changing industry to best protect the consumers. This post isn't meant to be a warning signal to offending lead companies, but rather further evidence that lead companies need to put the consumer first and stay above board, not just for moral or legal reasons, but because it is the only way to build a sustainable lead business.
boberdoo.com has been innovating and improving the lead industry since 2001. In an industry that sees companies come and go in the blink of an eye, boberdoo has helped hundreds of lead sellers and buyers grow their businesses. Whether you're an experienced lead generator looking to upgrade your back-office software or new to the lead industry looking to build your business, we can help. Give us a call at 800-776-5646 or fill out the form below.


